安家瑶:北周李贤墓出土的玻璃碗——萨珊玻璃器的发现与研究
发布时间:1496623985
来源:|1
作者:中国社会科学院考古研究所 安家瑶
点击:2915
1983年秋宁夏回族自治区博物馆和固原县文物工作站在固原县发掘了北周李贤夫妇墓,出土了一些珍贵文物,其中包括一件完整的玻璃碗(图版,1,2;图一,1)。本文试图对这件玻璃碗以及我国出土的另外几件有关玻璃器皿进行研究讨论。

图一 玻璃碗
1.李贤墓出土 2.鄂城西晋墓出土 3.楼兰出土
壹
发掘简报对这件玻璃碗描述较简单:玻璃碗1件,碧绿色,口径9.5、高8、腹深6.8、下腹最大径9.8厘米。碗外壁饰突起的圆圈图案二圈,上圈6个,下圈8个,上下错位,从一处可透视对面三个以上同样突起圆圈图案。可知当时已较好地运用了凹面镜透光原理[1]。
笔者根据实物补充如下:玻璃为淡黄绿色,内含气泡,气泡都很小,直径一般不超过0.5毫米,气泡分布均匀,不见明显的条纹、结石,透明度好。碗内壁光洁无锈,外壁有风化层,主要分布在下腹部和底部,风化层呈金黄色。口沿有水平磨痕。碗壁厚约4毫米,突起纹饰最厚处为7毫米。腹部突起的圆形纹饰不很规整,有的呈长椭圆,有的呈扁椭圆,一般长径27-29毫米,短径25-26毫米。圆饰面呈凹球面,貌似吸盘。圆饰基本成排,略略错落不齐,圆饰之间的距离也不完全一致。底部的圈足也是由一个长径31毫米、短径31毫米的突起凹球面构成。玻璃碗重245.6克,比重2.46克/厘米3,经X萤光法无损检测,不含铅钡。从比重和X萤光检测结果来看,这件玻璃碗是钠钙玻璃。
这件玻璃碗的颜色较浅,透明程度好,气泡小,反映了玻璃的原料比较纯净,含铁低,熔制温度较高。碗腹部的突起圆形纹饰与碗壁浑然一体,说明纹饰不是成形后补加上去的,而是一次成形。碗内壁光洁无锈,无打磨抛光痕迹,外壁磨痕明显,方向多是水平和垂直的,碗壁厚薄不匀,暗示了这件碗是吹制成型的厚壁碗,外壁经磨琢变薄,留下两排圆形纹饰和底部,形成突起的效果,圆形纹饰的面又被磨琢成凹球面。磨琢后的玻璃碗通体经过抛光,但有些部位不易被抛光,磨痕仍清晰可见。这种厚壁的玻璃碗很可能是有模吹制成形的。
总之李贤墓出土的这件玻璃碗原料纯净,熔制水平较高,采用了冷加工的磨琢工艺,纹饰独特,是古代玻璃的精品。这种类型的完整玻璃碗在我国是首次发现,为我国古玻璃的研究提供了宝贵的资料。
贰
与李贤墓玻璃碗可能有某种关系的玻璃器皿和残片以前在国内发现过几件,比较突出的是北京西晋华芳墓出土的玻璃碗、湖北鄂城西晋墓出土的玻璃碗、新疆楼兰出土的玻璃杯和巴楚采集的玻璃残片。
(1)北京西晋华芳墓出土的玻璃碗 华芳墓由北京市文物工作队在1955年发掘,墓中出土的西晋骨尺等是人们非常重视的,而对同墓出土的玻璃残片却没有进行必要的研究。原报告报导:“料盘一件,残碎不全,观其口沿和底足,是盘形器,足作乳头状,从两足的间距及弧度推测,该盘应有八足,盘口径为10.4厘米,盘壁极薄,断面呈绿色。”[2]这件玻璃器的真实面貌是最近才被人们认识的。去年九月份,中国社会科学院技术室的丁六龙工程师仔细拼对了该墓的玻璃残片,成功地复原了这件玻璃碗(图版,3,4;图二)。这件碗圜底、球腹,颈部微收,侈口。高7.2、口径10.7厘米,腹部有10个椭圆形乳钉作为装饰,乳钉列为一排。乳钉不很规整,一般高出碗外壁5毫米,长径10-15毫米,短径5-11毫米,其中8个乳钉的长径平行于口沿,另外2个乳钉的长径垂直于口沿。底部有七对突起的刺排成椭圆形,刺高2毫米,这些刺既是装饰又是足,能使圜底得以放稳。

这件玻璃碗为淡绿色透明,内含较多气泡和条纹,气泡大小不一。由于气泡多,玻璃的透明程度不太好。内外壁风化不很明显,有轻度的虹彩现象,碗壁较薄,1-2毫米,口沿部分特别薄。腹部乳钉有明显的水平条纹,与器身玻璃的条纹不一致。根据这些情况可以推测,这件玻璃碗是无模自由吹制成形,底部的对刺是成形后在炉边趁热用小钳子夹挑出来的,腹部的乳钉是用烧软的玻璃条趁热粘贴上去的。
中国社会科学院考古研究所化验室和建筑材料设计院分别对这件碗的残片进行了化学定量分析,其结果见表二。
西晋华芳墓玻璃碗与北周李贤墓玻璃碗的共同之处在于都是圜底碗,腹部有成排的突起圆形纹饰,底部的足与纹饰有一定的关系。
(2)湖北鄂城西晋墓出土的玻璃碗残片 1978年9月鄂城博物馆配合基建,发掘了五里墩121号墓,出土了几件瓷器和这些玻璃残片[3]。根据墓葬形制和瓷器的类型,该墓被推断为西晋墓。玻璃残片为淡黄绿色,透明度好,有小气泡。这件玻璃器尚未修复,根据残片可以想象复原为圜底玻璃碗(图一,2),球腹圜底,颈部微收,侈口,口径约为10.5厘米,壁厚2毫米左右,腹部有二条阴弦纹和三排椭圆形稍内凹的纹饰。每个椭圆形不太规整,一般长径为17-19毫米,短径为15-16毫米。每排椭圆形纹饰的数目不同,靠近底部的一排为8个,上两排的数目尚不清楚。底部也有一个直径较大的圆形内凹纹饰。纹饰上经过抛光,但仍留下清晰可见的磨痕,透明度低于碗壁未有纹饰处。
这件玻璃碗是无模吹制成形,其纹饰是成形冷却后经砂轮打磨出来的。
中国社会科学院考古研究所化验室检验了其中一块残片,为钠钙玻璃[4]。
鄂城西晋墓的玻璃碗与北周李贤墓的玻璃碗相比,器型虽不相同,却都采用了成排的圆形或椭圆形作为纹饰,圆饰面都呈凹球面,底部都有一个较大的圆饰,靠近底部的一排圆饰都是8个,而且两件碗的纹饰都是经冷加工磨琢而成的。
(3)新疆楼兰出土的玻璃碗及类似的玻璃残片 斯坦因本世纪初在新疆楼兰L.K遗址的一座5-6世纪的墓葬中盗掘了一件玻璃碗(图一,3)。据《亚洲腹地》一书记载,这件玻璃碗浅绿色透明,平底侈口,腹部有三排圆形纹饰,圆形面呈凹球面。靠近底部的一排圆饰为7个。碗高5.6、口径6.7、底径2.4厘米[5] 。
报告中未记碗壁厚度,无法推测是无模吹制成形还是有模吹制成形,不过它腹部的圆形凹球面纹饰,肯定和李贤墓的玻璃碗一样,是冷加工磨琢而成。
除了这件玻璃碗外,斯坦因在新疆还采集了几片带有圆形磨饰的玻璃残片。解放后新疆博物馆和考古所也多次采集到类似磨饰的玻璃残片。
(4)新疆巴楚的突纹玻璃残片 新疆博物馆在巴楚脱库孜萨来遗址的佛寺中采集到两块突纹玻璃残片,根据佛寺的残佛头像判断该遗址的年代为公元四—五世纪[6]。较大的一块玻璃残片长约6厘米,宽约4厘米,厚约3-4毫米,是一件玻璃容器的腹部残片,上面有两个突起的圆形装饰,其中一个直径约为3.5厘米,圆饰面呈凹球面,另一个突起圆形装饰较小,直径约0.7厘米,圆饰面平坦不内凹,圆饰面高出器壁约3毫米。较小的一块玻璃残片长约4厘米,宽约3厘米,与较大的玻璃残片同属于一件容器腹部,上面也有两个突起的圆形装饰,都是小圆形装饰,直径为6-7毫米。
这两块玻璃残片淡黄色稍泛绿色,内含气泡较少,透明度好。外壁基本光洁,但肉眼可以看出其曲率不一致,有高有低,在低倍显微镜下可以看到清晰的磨痕,说明这件玻璃器的外壁经过打磨和抛光。这两块玻璃残片的颜色、质量、工艺和装饰法与李贤墓的碗基本一致。
我国出土的以上几件玻璃碗和残片与李贤墓玻璃碗在纹饰上有共同特征,集中出土于3-6世纪的墓葬和遗址,与李贤墓的年代一致,因此可以看作是同一类玻璃器。
叁
与李贤墓玻璃碗类似的玻璃器在日本,朝鲜也有发现。日本学术界对这些玻璃器非常重视,多人多次地写文章研究讨论,现简单介绍其中的几件。
(1)千塚玻璃碗 日本橿原新沢千塚126号墓出土[7],同墓还出土了一件深蓝色玻璃盘。根据墓葬形制和随葬器物,126号墓被定为公元五世纪。这件玻璃碗圜底球腹,颈微收,口外侈,腹部五排、底部三排圆形磨饰,腹部一、三、五排的圆形磨饰未经抛光,呈半透明状。玻璃碗的口径7.8、最大腹径8.7、高约6.8厘米,壁厚1.5毫米。玻璃为淡绿色透明,气泡较多,透明度不太好。这件玻璃碗是无模吹制成形,冷却后用砂轮打出圆形纹饰。

新沢千塚126号碗
(2)冲之岛的突纹玻璃残片 日本福冈县宗像神社冲之岛祭祀遗址先后出土了二块玻璃残片,属于同一件玻璃容器的腹部[8]。玻璃淡绿色透明,内含气泡,壁厚3毫米,在外壁有一个突起的圆形纹饰,圆饰直径2.8厘米,高出外壁3-S毫米,圆饰面呈凹球面。这件突纹玻璃残片与李贤墓玻璃碗的纹饰完全相同,制作工艺也相同。冲之岛的突纹玻璃残片的年代被定为公元5-6世纪,与李贤墓的年代相符。

冲之岛祭祀遗迹玻璃碗
(3)安闲陵玻璃碗 这件碗相传是安闲陵出土,年代约为六世纪[9]。这件玻璃碗无色透明,稍泛褐色。圜底球腹,口微敛,高8.6、口径12.0厘米。腹部有五排圆形纹饰,底部也磨有一个直径较大的圆形凹球面。
(4)正仓院藏玻璃碗 正仓院藏的这件玻璃碗非常著名,一般认为它的年代是公元4-7世纪[10]。这件玻璃碗淡褐色透明,圜底球腹,口微敛,高8.5、口径12厘米,腹部和底部的装饰与安闲陵碗相似,甚至圆饰的凹球面曲率也一致,只是正仓院碗腹部的凹球面相叠,从正面看不是圆形而是六角形。
(5)上贺茂玻璃残片 这块玻璃残片是坂东善平先生1964年在京都府上贺茂调查绳纹遗址时偶然采集到的[11]。玻璃片长约6、宽4.2厘米,白色不透明,气泡很多,是玻璃容器的腹部残片,外表面有突起的同心圆纹饰。根据残片的弧度及纹饰,可以想象复原为一件圜底碗,碗腹部的同心圆纹饰也是用砂轮打磨抛光形成的。
(6)朝鲜庆州皇南洞98号墓玻璃碗 朝鲜庆州市皇南洞98号墓的北墓出土,同墓的南墓还出土了一件波纹玻璃杯和一件凤首形玻璃瓶。皇南洞98号墓属于朝鲜半岛三国时代的新罗墓葬,即公元5-6世纪[12]。这件玻璃碗淡绿色透明,圈底,口外侈,腹部有六排椭圆形凹球面磨饰,底部也有一个较大圆形凹球面。这件玻璃碗的制作装饰工艺与正仓院碗和安闲陵碗基本相同。
日本和朝鲜半岛出土的以上几件玻璃碗和残片都有成排的圆形纹饰,纹饰的加工方式也与李贤墓碗相同,都是经磨琢抛光而成。值得注意的是这些玻璃碗都出现在寺院珍藏、皇室大墓和神社的祭祀遗址,说明这种玻璃器在当时是罕见的珍贵之物。
肆
一些国家的博物馆和私人手中也收藏有与李贤墓玻璃碗相类似的带圆形纹饰的玻璃碗,如美国的康宁玻璃博物馆、费城大学博物馆,英国的牛津博物馆,日本的冈山市埃及美术馆、出光美术馆等都有收藏,但多是从近东古董市场上买去的传世品,没有明确的出土地点和共出器物。不过这类玻璃集中来源于近东市场,似乎提示了玻璃的产地[13]。六十年代日本东京大学伊拉克伊朗遗址调查团先后两次在伊朗吉兰州东部的泰拉门地区发掘了一批帕提亚—萨珊时代的墓葬群,出土了一些珍贵的玻璃器,这样才证实了德黑兰古董市场上的玻璃器是来源于伊朗高原的墓葬[14]。
伊朗吉兰州出土的玻璃碗数量较多,大都带有圆形纹饰,根据其纹饰的差异可简单分为四型[15]:
A型 凹球面磨饰玻璃碗。这种类型的玻璃碗在伊朗高原出土最多,流行时间最长,据深井晋司统计出土有100余件。碗的器型简单,一般都是圜底球腹,碗的腹部用砂轮磨出成排的圆形纹饰。圆饰面呈凹球面,底部往往磨出一个较大的凹球面,靠近底部的一排圆饰的数目多在7个左右。碗的大小不一,但口径在10-11厘米的中型碗数量最多。这种类型的碗根据碗口的不同又可分为三式。
Ⅰ式 口微敛。根据壁的厚度可分为薄壁碗和厚壁碗,薄壁碗的壁一般不超过2.5毫米。是无模吹制成形,厚壁碗的壁厚多在3毫米以上,是有模吹制成形。完整保存下来的多是厚壁碗。
Ⅱ式 侈口,斜直壁,多是厚壁。
Ⅲ式 颈部明显,口外侈,壁薄。这式碗由于壁薄极易被碎,很难完整保存下来,出土一件完整的Ⅲ式碗,现存巴格达国家博物馆。
B型 突起的圆形凹球面装饰碗(图版,5)。一般圜底球腹,微敛口,圈足,腹部有一排或两排突起的圆形凹球面装饰,每排有7个左右圆饰,圈足本身也是一个直径较大的突起圆形凹球面。这型玻璃碗的颜色多是淡绿色,淡褐色,口径多在10厘米上下,碗壁很厚,腹部的团饰都是成形冷却后磨琢而成。
C型 同心圆装饰碗 这种碗的纹饰实际上是二型突起的圆形凹球面装饰的发展,即在圆形凹球面装饰周围刻磨出一圈凹糟,形成同心圆的效果。这型碗都是厚壁,腹部除了同心圆纹饰外,往往还磨出一些辅助条纹。
D型 乳突装饰碗。一般是无模吹制成形的薄壁碗,侈口,颈微收,圜底,腹部和底部有乳状突起装饰,类似贝壳表面。例如哈桑尼·马哈拉(Hassani Mahale)7号墓出土一件完整的突起装饰玻璃碗(图版,6)腹部最大腹径处有9个类矩形乳钉,下腹部有10个细长的龙骨突起,底部有10个小乳突围成一圈,代替圈足。这种类型的装饰与前三型有一些共同之处,但制作工艺却不相同,前三型的装饰都是在砂轮上磨琢出来的,而四型装饰是在玻璃炉前趁热粘贴或钳夹出来的。
根据墓葬的年代,伊朗高原这四种类型的碗流行年代大致如下:A型碗数量多,流行时间最长,大约始于帕提亚王朝晚期,萨珊王朝时期最为兴盛,到伊斯兰早期衰落。B型碗的数量少于一型碗,流行时间也稍晚,大约始于3世纪,不见于6世纪。C型碗的流行时期大约在4-5世纪。D型碗的流行时间早于A、B、C型碗,公元1-5世纪的墓葬都有出土,帕提亚王朝晚期最流行。总的看来,玻璃器的发展变化十分缓慢,一种器型往往持续几百年,萨珊王朝时期是流行这几种碗的最主要时期。
伍
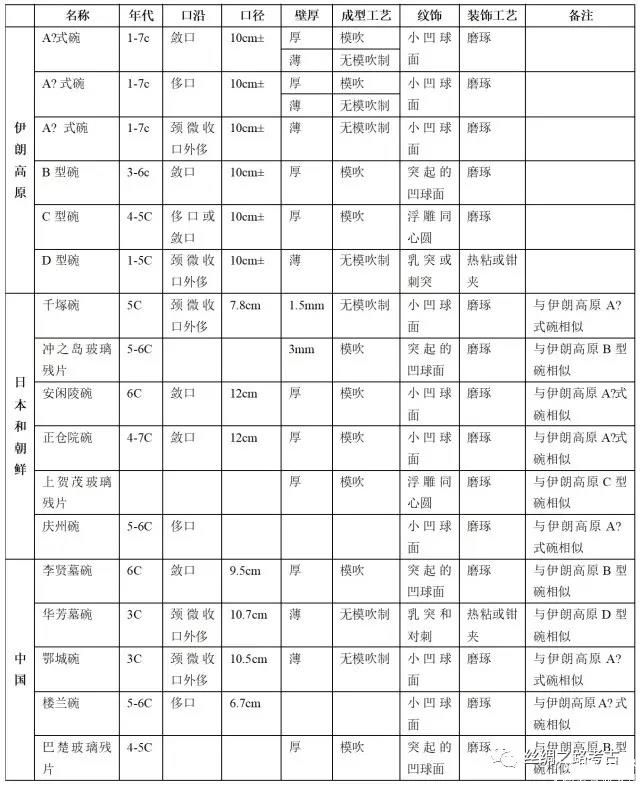
以上分别介绍了我国、日本、朝鲜半岛和伊朗高原上出土的带圆形纹饰的玻璃碗,现在我们将讨论这三者之间的关系,是各自孤立存在互无影响,还是同源产品。将三个地区的出土物相互比较(表一),就会惊奇地发现我国、日本和朝鲜半岛出土的带圆形纹饰玻璃碗都可以很容易地在伊朗高原找到相似器物,而且可以毫不勉强地参加伊朗高原玻璃碗的分型分式。李贤墓玻璃碗可归入B型,正仓院和安闲陵的玻璃碗属于A型Ⅰ式,楼兰碗和庆州碗属于A型Ⅱ式,鄂城碗和千塚碗属于A型Ⅲ式,巴楚的残片和冲之岛的残片和李贤墓碗一样,可归入B型,上贺茂的残片可分入C型,华芳墓玻璃碗可归入D型。有意义的是我国、日本、朝鲜出土的玻璃碗,不仅器型上与伊朗高原玻璃碗相似,而且年代上也完全符合。

鄂城五里墩玻璃碗

表一 玻璃碗的器型、纹饰、工艺比较表
三个地区出土的这类玻璃残片中的一部分已经作了化学分析,比较这几个组成成分的数据(表二),发现这几件玻璃残片虽然出土地点远隔千山万水,但组成成分却十分相似。

表二 玻璃成分比较表
如果仅仅是某一、二方面相似,完全有可能是三种独立产品的偶合。如果是外观和年代等方面相似,也有可能是一个地区的原产品,另外两个地区进行了仿制。奴果不仅外观上相似,而且工艺和成分也相近,就很难解释为三种独立的产品。因为玻璃的成分主要取决于熔制玻璃的原料,三个地区的自然环境不同,原料中所含元素比例各不相同,即便采用同一张玻璃配方,所熔制出来的玻璃也不可能完全相同,而且在成型装饰的工艺过程中也必然会有所差异。因此中国、日本、朝鲜及伊朗,出土的这种圆形纹饰碗,很可能是同一个玻璃产地的产品。
这批玻璃碗的产地到底在哪里呢?
日本的这几种类型玻璃碗的年代集中在公元5-7世纪,与同时代其它质料器物相比,这几件玻璃碗不仅数量少,而且器型、纹饰都非常特殊,很难找出日本器物的风格。与日本出土的其它玻璃制品相比,也是异大于同。日本绳纹时代出土过玻璃勾玉及生产勾玉用的范,这些勾玉无疑是日本当地制造的,经检验都是铅玻璃。正仓院保存了公元七世纪玻璃珠子的配方,记载了需用大量的氧化铅。这几件带有圆形纹饰的玻璃碗与传统的日本铅玻璃不同,都是钠钙玻璃,而且与铸造成型的日本传统工艺不同,因此这几件玻璃碗不会是在日本制造的。朝鲜半岛只出土了一件磨花玻璃碗,恐怕不会是磨花玻璃碗的原产地。
我国的圆形纹饰玻璃碗集中出土于六朝时期,这个时期我国还出土了几批重要玻璃器皿:南京四座东晋墓出土刻花玻璃杯等6件,辽宁北票冯素弗墓出土玻璃鸭形器等5件,河北景县封氏墓群出土玻璃碗2件,河北定县北魏塔基出土玻璃钵等7件[16]。南京东晋墓玻璃杯虽然有椭圆形纹饰,并采用了磨琢工艺,但玻璃成分却明显不同,是典型的罗马玻璃。冯素弗墓中的钵、封氏墓群的杯器型上勉强可以说接近于本文所讨论的碗,但却没有圆形纹饰。定县北魏塔基出土的玻璃碗经研究可能是我国最早生产的吹制玻璃。显然,以李贤墓为代表的国内出土的带圆形纹饰玻璃碗与上述几批玻璃器的来源并不相同。

冯素弗墓绿玻璃杯

冯素弗墓绿玻璃杯

冯素弗墓鸭形玻璃器
李贤墓玻璃碗等都是食具,六朝时期我们瓷器趋于成熟,瓷器是当时的主要食具。从出土的大量瓷器来看,还找不出与李贤墓玻璃碗或华芳墓玻璃碗十分相似的瓷器。李贤墓玻璃碗器型一般,南方的青瓷碗中可以见到相似器形,但突起的凹球面纹饰是从来没有出现过的。华芳墓玻璃碗的器形在魏晋南北朝的瓷器,尤其是食具中没有类似器形,乳钉和凹球面的纹饰更是少见,因此以李贤墓为代表的带圆形纹饰玻璃碗不能看作是典型的我国传统器物。魏晋南北朝的文献有我国制造玻璃的记载,也有从西方进口玻璃的记载,李贤墓等带圆形纹饰玻璃碗出土数量少,纹饰不是典型的中国风格,很可能不是我国制造的。
伊朗高原的这类玻璃器皿出土数量多,品种齐全,除了上述五种类型玻璃碗外,还出土了瓶、盘等玻璃器和大量的玻璃珠饰、玻璃纺轮等。值得注意的是,玻璃容器的器形和装饰能在同时期的陶器或石器中找到相似物。例如在德阿尔站遗址(Dearjan)出土的陶钵,其器型和纹饰都与一型3式玻璃碗相似。圆形或椭圆形凹球面的纹饰在帕提亚时期的陶器上比较常见。突起的凹球面装饰在帕提亚、萨珊时期的玛瑙或水晶制的印章或指环上也能见到[17],说明这种独特的纹饰在伊朗高原一度很流行。因此这种带有圆形纹饰的玻璃碗,应是伊朗高原当地的产品。
西晋诗人潘尼在琉璃碗赋中说:“览方贡之彼珍,玮兹碗之独奇,济流沙之绝险,越葱岭之峻危,其由来阻远。”诗中描写的通过丝绸之路输人我国的玻璃碗很可能是伊朗高原的玻璃。敦煌莫高窟壁画上有80余件玻璃器皿的画面,其中大部分是表现玻璃碗[18]。使人感兴趣的是壁画上玻璃碗和钵的器型与李贤墓碗和华芳墓碗接近,而且其中15件壁画碗钵上画有圈点纹,这些画有圈点纹的玻璃碗很可能是表现从伊朗高原输人我国的带圆形纹饰的玻璃碗。
陆
对伊朗高原玻璃制品的认识是最近一些年才开始的。从日本东京大学伊拉克伊朗遗迹调查团在伊朗高原的发掘来看,伊朗高原的玻璃制造业历史很悠久,公元前一千年前后,在两河流域的影响下就开始生产玻璃珠饰等。公元一世纪开始生产吹制玻璃器皿。公元三—七世纪是伊朗高原玻璃业最为兴旺发达的时期,除了生产大量玻璃珠饰、纺轮外,还制造精美的高级玻璃器皿,供上层社会享用和出口,本文所讨论的碗在其中占很大比重。由于这个时期主要是萨珊王朝时期,一般将它们简称为萨珊玻璃。萨珊玻璃器皿造型浑朴,喜欢用连续的圆形作为装饰,与萨珊时期流行的联珠纹相一致。萨珊玻璃工艺继承了罗马玻璃工艺的特点,特别是发展了冷加工的磨琢工艺,在玻璃碗上磨琢出凹球面或突起的凹球面,形成一个个小凹透镜。透过碗前壁的凹球面装饰,可以看到后壁的数十个小圆形装饰,充分地表现出玻璃的美丽丰彩。
萨珊玻璃的发现及研究虽然较晚,但在世界玻璃史上却占有重要地位,它填补了罗马玻璃衰落之后,伊斯兰玻璃兴起之前玻璃制造史上的空缺。萨珊玻璃在世界玻璃中心由西向东转移的过程中是重要的过渡站,在继承和发展玻璃工艺上起到承前启后的作用。
李贤墓出土的玻璃碗体现了萨珊玻璃器形和纹饰上的独特风格和精湛的磨琢工艺,是我国出土的萨珊玻璃的代表。特别有意义的是这件碗完整无损,风化层少,基本保持了当年的光泽色彩,这不仅在国内罕见,就是在国外也很少见。伊朗高原出土的萨珊玻璃大多严重风化,不仅失去了当年的光彩,而且无法细致地研究其制作工艺。例如关于四型厚壁碗的成型工艺,国外曾一直存在着两种推测,有人认为是铸造的,有人认为是吹制的[19],李贤墓玻璃碗的内壁光洁无锈、平滑无纹,肯定是吹制成形的内表面,从而推翻了铸造成形的假设。
通过对李贤墓玻璃碗的沂究,我们还认识了解放后出土的一批类似的玻璃器皿。这批玻璃器皿集中出土于魏晋南北朝时期的墓葬,反映了当时上层社会非常喜爱的玻璃器皿中有许多是来自伊朗的萨珊玻璃。西晋华芳墓玻璃碗和鄂城玻璃碗提供了萨珊玻璃进口到我国的最早时间,李贤墓玻璃碗及新疆的玻璃残片则提供了萨珊玻璃输入路线的实物证据。通过对我国李贤墓等玻璃碗的研究或许能对日本朝鲜出土的类似玻璃器皿提出一些有益的启示。
补记:
最近镇江文物精华展览在中国历史博物馆展出,展品中有去年刚从镇江句容六朝墓出土的一件完整玻璃碗。这件玻璃碗无色透明,透明程度好。器形与华芳墓玻璃碗、鄂城西晋墓玻璃碗相似,侈口、球腹、圜底、颈部微收。碗的纹饰与正仓院藏的白琉璃碗[20]相似,六排凹球面圆饰相互错叠,形成龟甲纹纹饰,也是采用了冷加工的磨琢工艺。这是最近发现的又一件典型的萨珊玻璃精品。
注释:
[1] 宁夏博物馆、宁夏固原博物馆发掘组《宁夏固原北周李贤夫妇墓发掘简报》,《文物》1985年第11期。
[2] 北京市文物工作队《北京西郊王浚妻华芳墓清理简报》,《文物》1965年第12期。
[3] 根据湖北鄂城博物馆发掘资料,此碗已收入即将出版的《鄂城六朝墓》一书。
[4] 建筑材料研究院等《中国早期玻璃器检验报告》,《考古学报》1984年第4期。
[5] A. Stein, Innermost Asia, Oxford, 1928.
[6] 新疆博物馆发掘资料。
[7] 橿原考古学研究所《新沢千塚126号坟》,奈良,1977年。
[8] 冈崎敬《冲ノ岛8号祭祀遗迹出土の玻璃碗》,《宗像冲ノ岛》,宗像大社复兴期成会,1978年。
[9] 由水常雄《东洋のがラス》,三彩社,1977年。
[10] 由水常雄《东洋のがラス》,三彩社,1977年。
[11] 坂东善平、森浩一《京都上贺茂の白琉璃碗の破片》,《古代学研究》第44号。
[12] 国立中央博物馆《新罗双坟 庆州98号古坟》,汉城,1975年。
[13] Axel von SaIdern, "Achaemenid and Sassanian Gut Glass", Ars Orientalis, VoI.V,Washington, 1963.
[14] 曾野寿彦、深井晋司《デ—ラマン》Ⅲ,《东京大学イラク·イラソ遗迹调查团报告书8》,东京,1964年。
[15] 深井晋司、高桥敏《ペルシアのガラス》,淡交社刊,1973年。
[16] 安家瑶《中国的早期玻璃器皿》,《考古学报》1984年第4期。
[17] 深井晋司、高桥敏《ペルシアのガラス》,淡交社刊,1973年。
[18] 安家瑶《莫高窟壁画上的玻璃器皿》,《敦煌吐鲁番文献研究论集》(二),北京大学出版社,1983年。
[19] Axel von SaIdern, "Achaemenid and Sassanian Gut Glass", Ars Orientalis, VoI.V,Washington, 1963.
[20] 深井晋司《正仓院宝物白琉璃碗考》,《国华》第812号。
图版

1.李贤墓出土的玻璃碗

2.同1(底部)

3.华芳墓出土的玻璃碗

4.同3(底部)

5.伊朗吉兰州出土的玻璃碗

6.伊朗吉兰州出土的玻璃碗
编者按:本文原载《考古》1986年第2期,页173-181。此文将原文器物型式的表达统一改从今,特此说明。引用请据原文。
文稿审核:沈睿文
排版编辑:马强 钱雨琨
出品单位:宁夏文物考古研究所
投稿邮箱:feiwen2@163.com