董新林:中国古代马球运动史述论考
发布时间:1557730620
来源:《周秦汉唐文明研究论集》|0
作者:董新林
点击:7109
中国古代马球运动史述论考
(中国社会科学院考古研究所 董新林)
马球运动,顾名思义,主要是指一种骑马杖击的竞技方式。我国古代史籍中,通常将马球运动称为“击鞠”、“击毬”或 “打毬”。与文献所称的“蹴鞠”或“蹋鞠”截然不同。“蹴鞠”应该指的是现在足球的前身;而所谓的马球运动,则是西方现代马球前身,又称波罗球(Polo)。
关于中国古代马球运动的研究,国内外学者从历史文献和考古文物等方面,都进行了多层次的探讨1,但是多属断代史研究。历史学者的文献考据多于考古研究,而且诸多认识尚不一致。本文在综合前人研究成果的基础上,利用一些新的资料,将历史文献记载和考古文物资料相结合,对中国古代马球运动的兴衰史进行简要的梳理,或许对于了解我国古代的社会生活史、古代体育运动史等具有一定的参考价值。
一、中国马球运动的兴起
我国的马球运动具体兴起于何时?目前还没有定论,主要有三种观点。一是波斯起源说2。以向达、罗香林先生为代表。向达先生认为马球起源于波斯,途经土耳其斯坦传入中国西藏和印度诸地,再从中国传入日本高丽。波罗球传入中国当始于唐太宗时。罗香林先生赞同上述观点,认为马球不同于中国古代蹴鞠之戏,击毬是隋唐之际,新自西域传入者。二是吐蕃起源说3。阴法鲁认为马球,即波罗球的英文polo,是从藏语的线球“波郎”(polon)演变而来的。波罗球戏最早发源于西藏,在唐代初年传人中原。三是汉魏时期中原起源说4。郭希汾认为马球是由中国古代蹴鞠演变而来。公元三世纪曹植的乐府诗《名都篇》中 “连翩击鞠壤”之句,反映的就是打马球的情况。唐豪、李秀梅、陈杰等学者多从此说5。
我们倾向认为中国古代的“蹴鞠”和“击鞠”,确实应属于两种不同方式的体育运动。“蹴鞠”以步打足踢为主;而“击鞠”或称“击毬”、“打毬”,是一种骑马杖击的运动,其中最为突出的特征是用“月杖”击毬。
“蹴鞠”之戏,早在春秋战国时期,在山东地区已经流行。《史记·苏秦列传》记载了齐国都城临淄的生活娱乐情形:“齐地方二千余里,……临淄甚富而实,其民无不吹竽鼓瑟,弹琴击筑,斗鸡走狗,六博蹋鞠者”6。唐人司马贞《史记索隐》引《刘向别录注》云“蹴鞠,促六反。蹴亦蹋也。”宋代裴骃《史记集解》引《刘向别录》曰:“蹴鞠者,传言黄帝所作,或曰起战国之时。蹋鞠,兵势也,所以练武士,知其有材也,皆因嬉戏而讲练之。”可见“蹋鞠”就是步打足踢的“蹴鞠”之戏。这可能是现代足毬的前身。诸多考古图像资料可以确证。
“击鞠”或称“击毬”之戏,即所谓的打马球运动,唐宋学者在有些文献记述中通常将其与“蹴鞠”混为一谈。但是从具体的描述中还是可以区别开来。《资治通鉴》记载僖宗打毬事时,则已将“蹴鞠”和“击毬”分开。“(僖宗)上好蹴鞠斗鸡,尤善击毬。尝谓优人石野猪曰:‘朕若应击毬进士举须为状元’。”
目前我国学者通常认为,关于“击鞠”的最早记载,当是三世纪曹植乐府诗《名都篇》的描述7。诗云“名都多妖女,京洛出少年。……斗鸡东郊道,走马长楸间。驰驱未能半,双兔过我前。揽弓捷鸣镝,驱上彼南山。……归来宴平乐,美酒斗十千。脍鲤臇胎鰕,炮鳖炙熊蹯。鸣俦啸匹侣,列坐竟长筵。连翩击鞠壤,巧捷惟万端。白日西南驰,光景不可攀。云散还城邑,清晨复来还。”这是描绘京洛的纨绔子弟一天穷奢极欲的生活。从上下文看,其中“击鞠”,应该是一种马上运动。
但是,魏晋南北朝时期,还不见其它的文献典籍描述“击鞠”的情况,致使学术界对中国古代马球的起源产生了不同的认识。值得注意的是,唐人蔡孚在《打毬篇》中云:“德阳宫北苑东头,云作高台月作楼;金锤玉蓥千金地,宝杖雕文七宝毬。窦融一家三尚主,梁冀频封万户侯。容色由来荷恩顾,意气平生事侠游。共道用兵如断蔗,俱能走马入长楸。红鬣锦鬃风騄骥,黄络青丝电紫骝。奔星乱下花场里,初月飞来画杖头。自有长鸣须决胜,能驰迅走满先筹。薄暮汉宫愉乐罢,还归尧室晓垂旒。”8蔡孚文引用了《名都篇》中“走马长楸间”为历史典故,描述了东汉雒阳德阳殿附近打毬的情形9。
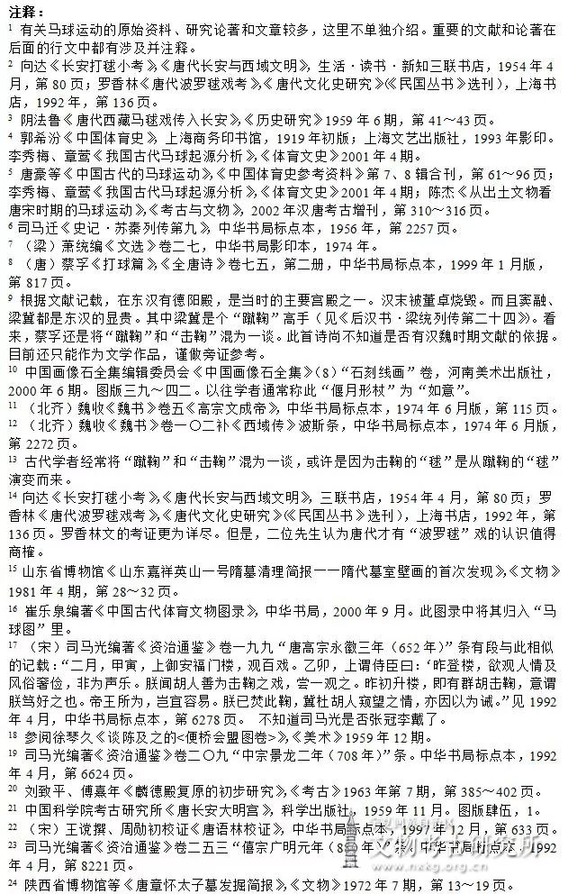
较为重要的是,在山东临淄出土的北魏正光六年(525年)曹望憘石造像碑基座上,右侧线刻一幅曹望憘出行图10。画面上,主人两侧为二侍女,其后还有五名侍者,持有华盖、障扇等。最右侧一人执鞭牵马,而右边第三人,手持一个“偃月形杖”。左侧的夫人出行图中也有相同的“偃月形杖”(图一)。这些“杖”与唐代的“毬杖”形制十分相似。因此,我们推测这种“偃月形杖”或许与马球运动在中国的出现有关。

图一 北魏正光六年曹望憘夫妇出行图
但是,我们认为,这种骑马杖击的马球运动,并不是中国固有的文化传统,很可能应是一种外来因素。
从现有的资料可知,在古代波斯地区,马球(Polo)早在公元前就已经是安息王朝皇室贵族的运动了。自从西汉武帝建元中(公元前140~134年)张骞通西域,东汉和帝永元九年(97年)甘英奉使大秦以后,我国与包括安息王朝在内的西域各国,都有较为密切的交往。这些国家的宗教、散乐杂技艺术等在汉唐之间,不断传入我国。《魏书·高宗本纪》记载了北魏文成帝拓跋濬太安元年(455年)“冬十月,波斯、疏勒国并遣使朝贡。”11 这是我国史书与波斯国交往的最早记载。此后,波斯多次遣使朝献。《魏书·西域列传》还记载,北魏孝明帝“神龟中(518~520年),其国(波斯)遣使上书贡物,云:‘大国天子,天之所生,愿日出处常为汉中天子。波斯国王居和多千万敬拜。’朝廷嘉纳之。自此每使朝献。”12 可见北魏时期,中国与波斯已经有了频繁的直接交流。尽管文献没有明确记载,但是,作为波斯显贵代表身份、颇具民族传统的马球运动,适时传入中国应是顺理成章的事。
从现有的资料我们发现,我国的“击鞠”和波斯的“波罗球”确实有些不同。就球杖而言,我国的“击鞠”球杖基本是偃月形的,很像大写的“L”;而波斯的“波罗球”球杖则呈“T”子形。因此,我们初步认为,我国古代的马球运动,主要是借鉴了古代波斯的马球运动方式,同时又融入了中国人自己的创造性,如偃月形球杖和具有民族传统工艺的“毬”13。可以推定大约在北魏时期前后,马球运动可能已经出现在中原地区。只是还不够普遍,所以文献鲜有记载。确凿的证据还有待新资料的发现。
二、隋唐时期的马球运动
在隋唐时期,我国古代的马球运动已经盛行于世,已是不争的事实。向达、罗香林先生都从文献方面做了详细的考证14,可以参阅。本文仅择要介绍一些历史文献和考古发掘资料,以说明隋唐时期马球运动的繁荣,以及对后世的影响。
1976年在山东嘉祥杨楼村发现的隋开皇四年(584年)徐敏行墓,墓室西壁壁画绘有男墓主人出行图15。画面分三部分:左侧正中为一匹骏马,前面一人执缰绳;后面一人双手握一长杖,扛于左肩上;中间四人分别持有团扇、障扇和华盖;右侧为二侍者各牵一马。有学者认为其中的长杖,可能就是马球杖16。若此不悖,隋代也有了马球运动的考古证据。
唐太宗时期(627~649年),唐王朝基本确立了在西域中亚地区的宗主地位。波斯等诸国与大唐文化往来更为频繁。历史文献和考古资料都表明,唐代的马球运动十分盛行。从帝王到平民百姓,从军营到内宫,从武将到文人,甚至嫔妃宫女等都不乏马球高手。
唐人封演的《封氏闻见记》中记载,“太宗常御安福门,谓侍臣曰:‘闻西蕃人好为打毬,比亦令习,曾一度观之。昨升仙楼有群胡街里打毬,欲令朕见。此番疑朕爱此,骋为之。以此思量,帝王举动岂宜容易。朕已焚此毬以自戒。’”17可见,唐代初期的太宗也喜欢打马球。只是顾于帝王形象,才焚毬自戒。
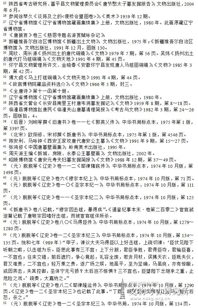
辽代陈及之所绘的《便桥会盟图》卷18,表现的是唐太宗李世民与突厥颉利可汗在长安城西渭水便桥会盟的场景。其中画卷刻划了两队不同冠服的骑马毬手激烈竞争的场面。右侧有十余名骑兵持偃月毬杖向前奔驰,左侧有四个骑士正在激烈地争抢击毬(图二)。此画可以旁证唐代初期在西安已经有马球运动。

图二 陈及之《便桥会盟图》局部
唐代马球的兴盛,当在唐中宗之时。《资治通鉴·唐纪二十五》中宗条载,“上好击毬,由是通俗相尚,驸马武崇训、杨慎交洒油以筑毬场。”19唐中宗景龙年间,以幸梨园观打毬为应制诗赋试题。足见其痴迷的程度。《新唐书·中宗纪》载“(景龙四年)二月……庚戌,令中书门下供奉官五品以上,文武三品以上,并诸学士等,自芳林门入,集于梨园毬场,分朋拔河,与皇后公主,亲往观之。”
唐代阎宽在《温汤御毬赋》记载,唐玄宗曾下诏云:“伊蹴鞠之戏者,盖用兵之技也。武由是存,义不可舍。顷徒习于禁中,令将示于天下。……珠毬忽掷,月杖争击,并驱分镳,交臂迭迹,……。”可见,马球运动不仅是帝王的娱乐手段,还与军事训练密切相关。“击毬”之戏显然是训练骑术和马上砍杀技术的良好方式。
皇帝如此痴迷并提倡“击毬”,自然皇室王公、文武百官、宫女近侍等也会趋炎附势,热衷击毬,成为时尚。
考古发掘出土的墓葬壁饰、铜镜、陶俑等方面,都发现了精美的马球运动图像,从另一个侧面反映了“击毬”之戏的盛行。
1、帝王的马球运动与章怀太子墓壁画
由于唐代马球运动较为普及,唐代长安城宫城内就有马球场地,在三殿十六王宅都设有打马球的场所。长安宫城北有毬场亭。大明宫东内院有毬场。唐麟德年间(664~665年),高宗在麟德殿前建筑一个宫廷毬场,长120米,宽约50米20。文宗大和九年(835年),填龙首池为毬场。王公显贵的毬场也多见于自己的私府,如武崇训、杨慎交等。
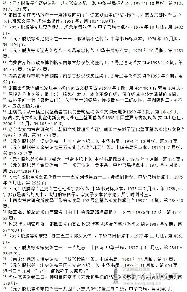
1956年在陕西西安市唐代长安大明宫含光殿遗址,发现了一块石志,刻有“含光殿及毬场等大唐大和辛亥岁乙未月建”的铭文21(图三)。大和辛亥年即是唐文宗五年(831年)。铭文中将“含光殿”和“球场”并称,这表明在唐代皇宫内的马球场是重要的建筑设施之一,皇帝很可能经常观看或参与打毬。史籍记载,唐玄宗、敬宗、宣宗、僖宗等都是打马球的高手。

图三 含光殿及球场石碑
《封氏闻见记》记载“景云中,吐蕃遣使迎金城公主,中宗于梨园亭子赐观打毬。吐蕃赞咄奏言:“臣部曲有善毬者,请与汉敌。”上令仗,令试之,决数都,吐蕃皆胜。时玄宗为临淄王,中宗又令与嗣虢王邕、驸马杨慎交、武延秀等四人,敌吐蕃十人。玄宗东西驰突,风回电激,所向无前。吐蕃功不获施。其都满赞咄尤此仆射也。中宗甚说,赐强明绢断百段。”唐玄宗李隆基的打马球水平由此足见其高!李隆基酷爱打马球,为世人所熟知。
《唐语林·卷七》记载“宣宗弧矢击鞠,皆尽其妙。所御马,衔勒之外,不加雕饰,而马尤矫捷;每持鞠杖,乘势奔跃,运鞠于空中,连击至数百,而马驰不止,迅若流电。二军老手,咸服其能。”22
《资治通鉴·唐纪六十九》僖宗广明元年(880年)条记载:“上好骑射、剑槊、法算,至于音律、蒱博,无不精妙;好蹴鞠、斗鸡,与诸王赌鹅,鹅一头至五千缗。尤善击毬,尝谓优人石野猪曰:‘朕若应击毬进士举,须为状元’。对曰:‘若遇尧、舜作礼部侍郎,恐陛下不免马交放。’上笑而已”。23
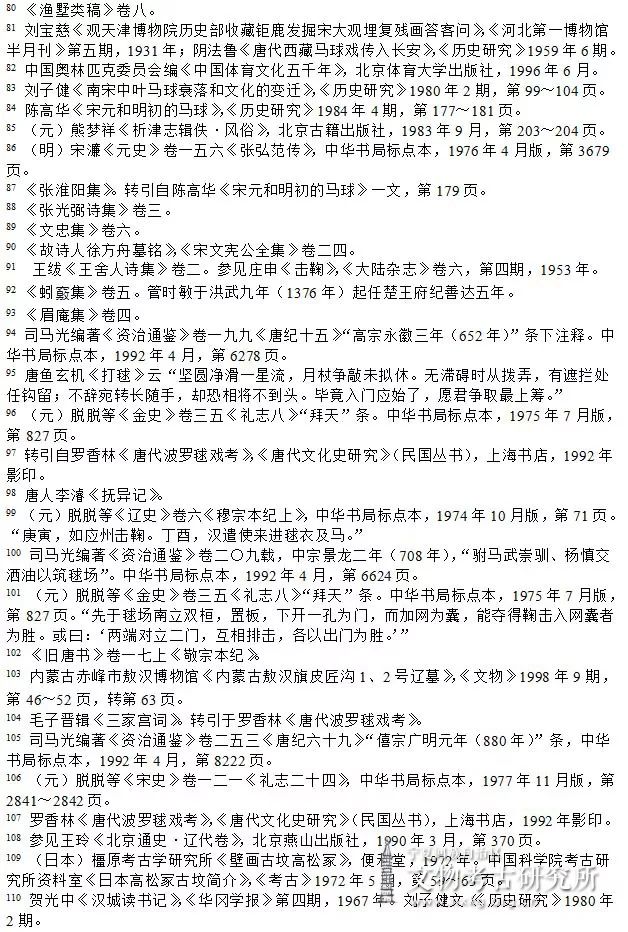
1971年,考古学者在陕西乾县发掘了唐章怀太子李贤墓。李贤是唐高宗第六子,上元二年(675年)立为太子。神龙二年(706年)陪葬乾陵。此墓中发现了目前时代最早、较为完整的打马球画卷,是较为重要的发现。这幅马球图位于章怀太子墓墓道西壁,共绘有20多匹马,骑马之人均戴幞头,穿各色窄袖袍,登黑靴。打马球的人左手执缰绳,右手拿偃月形鞠杖。最前面一人回头看毬,次之最南面一人,坐在飞驰的骏马上,回身反手作击毬状,另有三人正驱马向前作准备抢毬状,还有一骑白马之人,没有拿毬杖,或许是裁判(图四)。其后还有十数骑,其中一骑奔向山谷,马的臀部和后蹄露出山外,山顶露出人头和半个马头。最后一骑是枣红马,四蹄腾空,飞驰向南。其中穿淡绿色袍的骑者,未持鞠杖,可能是观者。这幅画以青山和古树为背景,似乎是表现在郊外进行习练打马球娱乐的情形24。场面宏大,富有动感。

图四 章怀太子墓道西壁壁画之马球图摹本
1995年,在陕西富平发掘了唐节愍太子李重俊墓25。李重俊于神龙二年(706年)被立为太子。于景云元年(710年)陪葬定陵。此墓中的墓道西壁,也绘有马球图。画面虽破坏,但仍能感受到马球场之大,参与骑士之多。画面北部残存两组人物。偏南一组有五人,服装颜色各异。其中一骑士手持三个球杖,较为特殊。此五人在赛场边做勒马观看状。偏北一组也有五人,服饰颜色也不同,均骑在奔驰的骏马之上,似前往球场。前二人各持一球杖。从骑士冠服和坐骑形制、颜色的差异看,球手可以分为二队。
李贤墓和李重俊墓都葬于武周和玄宗之间,正是唐代马球运动开始兴盛的时期。根据此二太子墓,可以推想,在唐代中晚期的皇帝陵墓壁画中,应该也会有马球图。
马球图不仅绘于陵墓壁画中,而且更是现实生活中绘画表现的对象。目前所知,关于唐代击毬的美术绘画资料主要有辽代陈及之所绘的《便桥会盟图卷》,横宽77.9厘米,纵高36.2厘米26。还有明人丁云鹏临摹北宋李公麟的《明皇击毬图》,横宽232、纵长32.1厘米(中国国家博物馆藏)27。二幅名画均著录于《石渠宝笈初编》。此外,一些典籍中还记载了现已失传的画卷,如唐代张彦远的《历代名画记》收录了韩干的《宁王调马打毬图》等。
2、作为娱乐的马球运动与打马球女俑
打马球不仅是好武之人的特长,一些文人学士也趋之若鹜。
唐朝传统,文人进士及第,要到慈恩寺题名;然后到曲江集会游赏。特别是在月灯阁看打毬更为隆重。《唐摭言》云“乾符四年,诸先辈月灯阁打毬之会,时同年悉集。无何,为两军打毬将数辈私较,于是,新人排比既盛,勉强迟留,用抑其锐。刘覃谓同年曰:‘仆能为群公小挫彼骄,必令解去,如何?’状元以下应声请之。覃因跨马执杖,跃而揖之曰:‘新进士刘覃拟陪奉,可乎?’诸辈皆喜。覃驰骤击拂,风驱电逝,彼皆腭视。俄策得毬子,向空磔之,莫知所在。数辈见沮,僶俛而去。时阁下数千人,因之大呼笑,久而方止。”28
张建封《酬韩校书愈打毬歌》云“仆本修文持笔者,今来帅领红旌下。不能无事习蛇矛,闲就平场学使马。军中伎痒骁智材,竞驰俊逸随我来。护军对引相向去,风呼月旋明光开。俯身仰击复傍击,难于古人左右射,齐观百步透短门,谁羡养由遥破的。儒生疑我新发狂,武夫爱我生雄光。杖移鬃底拂尾后,星从月下流中场。”可以想见,唐代的文人确实不乏“打毬”高手。
1972年在新疆吐鲁番阿斯塔那墓地的230号唐墓内,出土了一件精美的彩绘陶俑,表现的也是打马球的神态29。俑高26.5厘米。骏马做奔驰状,骑士左手持缰绳,右臂微扬,作举杖击毬的姿势,手中握一末端屈作弧形的毬杆(图五)。

图五 72年吐鲁番阿斯塔那230号唐墓出土彩绘泥陶俑
1975年在江苏邗江县金湾坝,出土了一面唐代八角菱花形铜镜,直径为18.5厘米30。镜背的主题纹饰表现的是四人骑马击毬的情况(图六)。四骑分为二组。甲组中前一人骑在奔跑的骏马上,右手持月杖置于肩上做抢毬状;后一人坐骑四蹄蹬踏,此人右手高挥球杖,做欲击毬状。二马之间有一个马毬。乙组后一人屈身左手持毬杖,做伺机抢毬状,坐骑前蹄抬起,做突停腾跃状;前一人骑在奔跑的马上,右手持杖,做回身勾毬之态,毬已经落入其偃月形杖首之内,极富动感。1983年在安徽怀宁县雷埠乡也曾发现一枚唐代八角菱花形铜镜,直径为19.5米31。镜背主体浮雕纹饰也是四人骑马击毬图案,与邗江金湾坝出土铜镜如出一辙。与此二铜镜形制和纹饰图案基本相同的铜镜还有发现,如上海博物馆32、北京故宫博物院33(图七)都各藏有一枚。从上面的情况看,这几枚铜镜应使用了大体相同的范模,只是尺寸有所不同而已。以骑马打毬形象为主要浮雕图案,批量生产铜镜,从一个侧面反映了唐代马球运动的兴盛。

图六 1975年江苏邗江金湾坝出土打马球铜镜

图七 故宫博物院藏打马球铜镜
女子打马球,在唐代较为普遍。唐代诗人王建《宫词》云:“新调白马怕鞭声,隔门催进打毬名。”就是描写皇宫内宫女打毬娱乐的情况。五代后蜀花蕊夫人《宫词》也云:“自教宫娥学打毬,玉鞍初跨柳腰柔。上棚知是官家认,遍遍长赢第一筹。”34
《明皇击毬图》卷,再现的就是唐玄宗(明皇)李隆基和嫔妃们骑马击球的情景35。
考古发掘资料,也印证了唐代女子马球运动的流行。陕西长安县唐代淮阳郡王韦泂墓(唐中宗神龙二年改葬)甬道东西壁的第二小龛内,出土了19件女子骑马俑36。其中有一组打马球的形象,毬杖已朽(图八)。从身手姿势看,有的挥杖击打高毬,有的俯身下击,神态各异。这些陶俑表现了唐代中期,帝王显贵府弟内女子击毬的真实情况。

图八 长安南里王村韦炯墓出土彩绘陶俑
1981年在陕西临潼关山大队醒钟生产队的一座唐墓中,也发现了四件女子打马球的白陶彩绘俑37。陶俑小巧玲珑、造型生动,全是女子形象,头挽蚕形髻,身着各色紧色坎肩,左手拉缰,右手上扬,伏身向前作击毬状。姿态造型栩栩如生,展现了唐代击毬女子的勃勃英姿。
因为女子参与打毬,也许是为了安全或更具观赏性,唐代居然有骑驴或骡子打毬的现象。女子骑驴打毬,或许更能满足骄奢淫逸的帝王显贵的观赏兴趣。《旧唐书·郭英乂》记载(剑南节度使郭英乂)“既至成都,肆行不轨,无所忌惮。……又颇恣狂荡,聚女人骑驴击毬,制钿驴鞍及诸服用,皆奢靡装饰,日费数万,以为笑乐”38。《新唐书·郭知运》所载相近,云剑南节度使郭英乂“自以有内主,故肆志无所惮。……又教女伎乘驴击毬,钿鞍宝勒及它服用,日无虑数万费,以资倡乐,未尝问民间事,为政苛暴,人以目相谓。39”
唐朝嫔妃宫女步打马球的情况也见文献记载。王建《宫词》云“殿前铺设两边楼,寒食宫人步打毬。一半走来争跪拜,上棚先谢得头筹。”这种杖击步打球,应属于马球运动的变体形式。
唐代打马球方式种种,都说明了唐代击球之戏风气之盛。
我们在考察唐代墓葬壁画资料时,发现一些墓葬壁画中有侍者持“毬杖”的形象。有意思的是,所持的球杖有两种形制。一种是典型的中国形制,杖头为偃月形,即呈“L”形。如唐安公主墓甬道东壁40(图九)等侍者图;另一种则为“T”字形,应是波斯球杖的形制。如李震墓第三过洞西壁北侧41(图十)、新城公主墓墓室东壁南幅和北壁西幅42、安元寿墓前甬道壁画43等。这或许表明,在唐代,外来的“波罗球”涌入中国形成了强烈的冲击波。在帝王显贵中,打马球成为一种时尚。

图九 唐安公主墓甬道东壁壁画之男侍图

图十 李震墓第三过洞西壁壁画之侍女图
三、辽金时期的马球运动
1、辽代的马球运动
唐代盛行的马球运动,深深地影响到了辽代。辽代是契丹人建立的国家。契丹人是善于骑猎的马背民族,对这项马上运动,自然会情有独钟。
《辽史·耶律辖底列传》载,遥辇痕德堇可汗时,耶律辖底自立为夷离堇,“与于越耶律释鲁同知国政。及释鲁遇害,辖底惧人图己,挈其二子迭里特、朔刮奔渤海,伪为失明。后因毬马之会,与二子夺良马奔归国。”44 尽管毬马之会发生在唐朝属下的渤海方国,但是这也说明了契丹贵族在阿保机建国前,已有人通晓击毬之戏。
文献记载,辽代穆宗、圣宗和兴宗等皇帝,都很喜欢打马球。《辽史·卷六十八·表第六·游幸表》中,多处记载了辽代帝王“击鞠”或“观击鞠”的情况。据不完全统计,从穆宗应历三年(953年)至兴宗重熙二十三年(1054年)的百年中,皇帝直接参加了二十余次的马球比赛。
《辽史·穆宗本纪》记载应历三年,穆宗于“庚寅,如应州击鞠。丁酉,汉遣使来进毬衣及马。”45
圣宗酷爱击毬。统和元年(983年)七月,刚登基不久、仅13岁的圣宗皇帝就在辽上京城“与诸王分朋击鞠”46。执政期间,“上与大臣分朋击鞠”47更是经常之事,圣宗达到了“击鞠无度”的地步。汉人儒臣深知唐代皇帝因嗜击毬而丧身的教训48,为此直言进谏。
《辽史·马得臣列传》记载,“时上击鞠无度,(马得臣)上书谏曰:‘……今陛下以毬马为乐,愚臣思之,有不宜者三,故不避斧钺言之。窃以为君臣同戏,不免分争,君得臣愧,彼负此喜,一不宜。跃马挥杖,纵横驰骛,不顾上下之分,争先取胜,失人臣礼,二不宜。轻万乘之尊,图一时之乐,万一有衔勒之失,其如社稷、太后何?……’书奏,帝嘉叹良久。”49《辽史·圣宗本纪》有类似的记载50。
马得臣所言击鞠的危险性确实存在。《辽史·耶律隆运列传》记载,统和“六年,太后观击鞠,胡里室突隆运坠马,命立斩之。”51圣宗之母萧太后曾亲自到毬场,观看与自己关系非比寻常的重臣韩德让(被赐名耶律隆运)打马球,而且还将有政治企图,有意使韩德让坠马的贵族人士处死。圣宗统和七年三月,“乙室王贯宁击鞠,为所部郎君高四纵马突死,诏讯高四罪。”52
《辽史》中关于兴宗击鞠的记载最多,大约有17、18次之多,足见其热恋击鞠的程度,更胜于圣宗。《辽史·兴宗本纪》记载,兴宗也是刚登基,在景福元年秋七月就开始“击鞠”;重熙五年春正月,“上与大臣分朋击鞠”;重熙七年十二月,还“召善击鞠者数十人于东京,令与近臣角胜,上临观之。”53通过统计《辽史》的记载发现,兴宗参与的马球运动,都有较固定的时间和地点。夏季六、七月在北方一次,冬季十月至十二月在南方一次,可能是夏冬捺钵的一项内容54。
投皇帝所好,当时的诸王和显贵,也都善于击毬之道。兴宗和道宗时期的萧乐音奴“貌伟言辨,通辽、汉文字,善骑射击鞠,所交皆一时名士。”55也有一些精通击毬之戏的奸臣得到皇帝的宠信。《辽史·耶律塔不也传》记载道宗时期,“耶律塔不也,仲父房之后。以善击鞠,幸于上,凡驰骋,鞠不离杖。”56
在皇亲显贵之中,打马球是一项重要的娱乐健身活动。同时也有提高官兵和国民军事素质的作用。《辽史·萧孝忠传》云,萧孝忠“重熙七年(1038年),为东京留守。时禁渤海人击毬,孝忠言:‘东京最为重镇,无从禽之地,若非毬马,何以习武?且天子以四海为家,何分彼此?宜驰其禁。’从之。57”
打马球不仅仅是辽代皇室显贵的运动,一般的低级贵族和百姓平民也很喜欢这项运动。内蒙古敖汉旗皮匠沟1号墓、敖汉七家1号墓、河北宣化下八里墓地第二区M2、辽宁朝阳木头城子墓中的马球图,就证明了这一点。
1990年秋季,在内蒙古敖汉旗皮匠沟1号墓西壁上,绘有一幅精美的打马球图。皮匠沟1号墓的马球图,是在长约1.5米,高约0.5米的画幅上,共绘5匹马,马上各乘1人,手执月杖,正激烈进行比赛58(图十一)。此五人均契丹装束,戴斗笠形帽,穿窄袖圆领长袍,腰束带。根据马匹的颜色和人物冠饰的不同,可以分为裁判和对垒的双方,每方2人,挥舞月杖腾跃于场内。其中画面左侧第一人有别于其它四人,背插一黑色毬杖,骑黑马,可能是裁判。第2人和第4人均骑红色骏马,执黑色毬杖,冠饰脑后有二黑色条形飘带,应为一队;第3人和第5人均骑白马,执红色毬杖,为另一队。对垒的2人月杖相碰,正奋力抢击1个红色毬,其它二人紧随其后。在第4人的马后、第5人的右前方,有一个红色穹隆形毬门,外侧的下方有一方形口。1号墓是一座小型砖筑六角形券顶墓,对角线仅长2.9米,内高3米。墓主人虽有铜丝网络和铜覆面,可充其量也就是辽代中期的低级契丹贵族。

图十一 敖汉皮匠沟辽墓壁画之马球图
皮匠沟1号墓的马球图中,每队的两名击毬手,均一左一右手持毬杖,很有特点。这样或许更利于队友之间的相互配合,反映了辽代技战术方面的进步59。
1995年在敖汉七家墓地的1号墓墓室的西南壁,也发现了马球图这类题材60。此壁画横长1.5、纵高约0.7米,现仅残存三分之一。画面左右两侧各绘有两个红色柱子,上端呈尖桃形,可能为毬门。两门之间至少有6骑61,你来我往,做激烈对抗状。这六骑可分左、中、右三排。左侧2骑。左下一骑靠近左侧毬门,黄马,马首向右,红色鞍鞯,骑士穿灰色紧袖长袍,左手执缰,右手持月杖,置于身后;左上一骑,为红马,马首向左,白鞍黑鞯,做奔跑状,骑士穿浅绿色长袍,双手均挥动在马颈右侧。中排一骑为黄马,马首向左,蓝鞍红鞯,骑士穿皂袍;右排有3人。右下一骑为淡红马,马首向右,黄鞍黑鞯,骑士左手执缰,右手前伸,持有毬杖于马首之上;右中一骑,靠近右侧毬门,灰马,马首向左,蓝鞍红鞯,骑士回首毬门,左手执缰,右手应持毬杖(被挡住)62;右上一骑为红马,上残,下存红鞯,骑士残存蓝袍,黑靴。1号墓为六角形穹窿顶墓,壁画技法较为粗糙,推测墓主人应为辽代晚期富裕的契丹平民。
1998年9月,在河北宣化下八里辽金时期的汉人墓地,第二区M2的东南壁上,发现了一幅表现服侍主人准备打马球的情形,画面较为精美63(图十二)。画面横长1.7、纵高1.3米,由二人一马组成。右侧有一男侍,裹巾,身穿圆衽窄袖袍服,挽袖,下着裤,左手持一马鞭立于胸前,右手执缰绳;左侧为一匹鞍鞯齐备的彪悍骏马,长马尾;骏马的里侧站有一髡发少年,手持两种不同颜色的偃月形鞠杖,似乎在等候主人的到来。这幅画,人物和骏马的用笔都很细腻,画技较高,是一幅难得的佳作。此墓为八角形单室墓,属于辽代晚期墓葬。墓主人用铜丝网络,应为一般的地主豪绅。

图十二 宣化下八里II区辽代M2壁画之马球图
此外,1987年8月,在辽宁朝阳木头城子乡十家村发现了一座辽代壁画墓64。在甬道右壁绘有一名男侍者,手持一马球杖,身前立一匹骏马。这也是表现侍者服侍主人外出打马球的情况。此墓为圆形单室墓,依据木表题记可知,墓主人为辽代晚期的“检校国子监祭酒,兼监察御使,武骑尉”。
辽代兴宗曾于重熙十五年(1046年)“夏四月辛亥朔,禁五京吏民击鞠”65。这次禁止击鞠之戏,与重熙七年(1038年)禁渤海人击毬,仅相距8年。由此可见,辽国上下的“击毬”之风气,已经影响到国家的稳定。重熙十五年的禁止击鞠令,可能仅是针对中下层官吏和平民百姓的。文献记载,兴宗在重熙十六年以后仍五次参与击毬,三次观击毬。道宗时期的奸臣耶律塔不也仍能“以善击鞠,幸于上”。但是从宣化下八里II区M2、敖汉七家辽墓、朝阳十家村辽墓的考古资料看,此禁令即使是在民间,也并没有得到彻底贯彻。
2、金代的马球运动
金代的马球运动,是承继辽代的传统。《金史·礼八》拜天条记载“金因辽旧俗,以重五、中元、重九日行拜天之礼。重五于鞠场,中元于内殿,重九于都城外。”“……行射柳、击毬之戏,亦辽俗也,金因尚之。”“已而击毬,各乘所常习马,持鞠杖。杖常数尺,其端如偃月。分其众为两队,共争击一毬。先于毬场南立双桓,置板,下开一孔为门,而加网为囊,能夺得鞠击入网囊者为胜。或曰:‘两端对立二门,互相排击,各以出门为胜。’毬状小如拳,以轻韧木枵其中而朱之。皆以习跷捷也”66。可见,金代皇帝和显贵也热衷于马球运动。重五日,就是现在的端午节,皇帝要与文武百官在鞠场举行拜天礼之后,便举行马球比赛,很是热闹。
金世宗喜欢击毬之戏。“上复御常武殿,赐宴击毬。自是岁以为常。”67《金史·马贵中列传》也记载了金世宗坚持提倡打马球的言论。“大定八年,世宗击毬于常武殿,贵中上疏谏曰:‘陛下为天下主,守宗庙社稷之重,围猎击毬皆危事也。前日皇太子坠马,可以为戒,臣愿一切罢之。’上曰:‘祖宗以武定天下,岂以承平遽忘之邪。皇统尝罢此事,当时之人皆以为非,朕所亲见,故示天下以习武耳。”68
金哀宗也痴迷于击毬之戏。哀宗养母太后曾警告其近臣撒合辇曰:“上之骑鞠举乐皆汝教之,再犯必杖汝。”69哀宗听从了良臣赤盏尉忻的劝告,才悔悟。
《金史·宗弼列传》记载宗弼之子亨(本名孛选)云:“亨击鞠为天下第一,常独当数人。马无良恶,皆如意。马方驰,辄投杖马前,侧身俯地,取杖而去。70”
在金代,不仅帝王显贵都嗜好打马球,而且在民间也盛行马球运动。考古发掘资料表明,马球作为一种娱乐运动,在晋南民间也较为流行。山西侯马牛村古城董海家族合葬墓(M102)71和山西襄汾曲里村金墓72的砖雕中都有打马球的形象。
侯马牛村古城董海家族合葬墓是一座砖雕前后双室的“类屋式墓”,墓主人只是一般的地主豪绅,可是墓室以仿木结构砖雕形式,营造出前堂后室,东西有厢房的豪华宅院氛围,而且雕梁画栋,十分精美。砖雕有墓主人夫妇开芳宴、出行图、马球图、骑马交战图及社火装扮等图像。其中董海家族墓的马球图位于前室西壁中部的四扇版门障水板上(图十三)。每板砖雕一人一骑,共4人。根据马的颜色,可以分为红、黄两队,每队各2人,其中左起一、三为红队,二、四为黄队。毬手除第四人为髡发外,其余均裹软巾,穿圆领窄袖长袍,穿乌靴,左手执缰绳,右手拿偃月形鞠杖。毬手有的纵马驰骋,有的挥杖击毬,有的勒马回视(图十四),有的驻马而立,形态各异,形象生动。所骑战马也是鞍鞯齐备,健壮彪悍。

图十三 金代侯马董海墓雕砖之马球图

图十四 金代侯马董海墓雕砖之马球图局部
山西襄汾曲里村金墓是一座近方形单室墓,在墓室东壁须弥座之上镶嵌有四幅马球图雕砖(图十五)。砖宽21.5、高25厘米。从北向南第一幅图,毬手头扎软巾,穿长袍,足蹬马靴,左手执缰,右手持偃月形毬杖向后扬起,做追逐击毬状。坐骑四蹄腾空,做奔驰状。第二幅图毬手左手执缰,转身回视,右手持毬杖于马尾。坐骑做奔跑状。第三幅图毬手左手持缰勒马,右手执毬杖下垂马侧,凝视身前之马球。第四幅图骑士在奔驰的骏马之上,左手持缰,右手高举毬杖,俯首凝视马球,做欲击毬状。四匹坐骑均鞍鞯齐备,尾打结。这四幅图极富动感,马球对抗之激烈,跃然纸上。这两例墓葬资料,可以说明在晋南地区也比较流行打马球这种娱乐活动。

图十五 襄汾曲里村金墓雕砖之马球图
此外,1958年在内蒙古敖汉旗英凤沟墓地中,曾发现了一座石棺(M5)。石棺外表有线刻四神画像,双扇门和二侍者。其中双扇门右侧有一个男侍,穿圆领窄袖长袍,腰系带,足蹬双头靴。其双手在胸前握的可能就是一个偃月形毬杖73。这似乎表明,在金代这里仍流行击毬之戏。
四、 宋元明的马球运动
1、两宋时期的马球运动
文献记载,两宋和明朝都有活跃的马球运动。但是鲜见有考古发现的实物资料。
北宋和南宋的马球运动,与辽金二朝有所不同。如果说辽朝和金朝的马球运动,还是为了保持骑马民族的习性,与军事相关的话,两宋则更多是属于竞技娱乐项目了。从国家庆典的观礼活动,到平民百姓的日常习俗,都有马球运动的存在。
北宋初期,击毬之戏便流行于上流社会。《宋史·郭从义列传》云“从义善击毬。尝侍太祖于便殿,命击之。从义易衣跨驴,驰骤殿庭,周旋击拂,曲尽其妙。既罢,上赐坐,谓之曰:‘卿技固精矣,然非将相所为。’从义大惭。”74虽然宋太祖对降臣郭从义的表现有意见,但是从一个侧面反映出北宋初年马球运动的流行。宋太宗对马球运动所表现出的关注,无疑说明宋代帝王依然对打毬之戏十分热衷。
《宋史·礼二十四》打毬条记载:“打毬,本军中戏。太宗令有司详定其仪。三月,会鞠大明殿。有司除地,竖木东西为毬门,高丈余,首刻金龙,下施石莲华坐,加以彩绩。左右分朋主之,以承旨二人守门,卫士二人持小红旗唱筹,御龙官锦绣衣持哥舒棒,周卫毬场。殿阶下,东西建日月旗。教坊设龟兹部鼓乐于两廊,鼓各五。又于东西毬门旗下各设鼓五。阁门豫定分朋状取裁。亲王、近臣、节度观察防御团练使、刺史、驸马都尉、诸司使副使、供奉官、殿直悉预。其两朋官,宗室、节度以下服异色绣衣,左朋黄襕,右朋紫襕;打毬供奉官左朋服紫绣,右朋服绯绣,乌皮靴,冠以华插脚折上巾。天厩院供驯习马并鞍勒。帝乘马出,教坊大合凉州曲,诸司使以下前导,从臣奉迎。既御殿,群臣谢,宣召以次上马,马皆结尾,分朋自两厢入,序立于西厢。帝乘马当庭西南驻。内侍发金合,出朱漆毬掷殿前。通事舍人奏云御朋打东门。帝击毬,教坊作乐奏鼓。毬既度,飐旗、鸣钲、止鼓。帝回马,从臣奉觞上寿,贡物以贺。赐酒,即列拜,饮毕上马。帝再击之,始命诸王大臣驰马争击。旗下擂鼓。将及门,逐厢急鼓。毬度,杀鼓三通。毬门二旁置绣旗二十四,而设虚架于殿东西阶下。每朋得筹,即插一旗架上以识之。帝得筹,乐少止,从官呼万岁。群臣得筹则唱好,得筹者下马称谢。凡三筹毕,乃御殿召从臣饮。”75
《宋史·礼二十四》打毬条还记载,打毬除了骑马杖击外,“又有步击者,乘驴骡击者,时令供奉者朋戏以为乐云。”孟元老在《东京梦华录》卷七驾登宝津楼诸军呈百戏条也记载有骑驴打毬的内容。看来宋代打毬的形式与唐代基本相似。
南宋时期,宋人似乎依然喜欢打毬之戏。岳珂《桯史》“隆兴按鞠”条记载,(南宋孝宗)“隆兴(1163~1164年)初,孝宗锐志复古,戒燕安之鸠,躬御鞍马,以习劳事,仿陶侃运甓之意。时召诸将击鞠殿中,虽风雨亦张油帟,布沙除地。”76
周必大《文忠集》卷五十一较详细地记载了南宋孝宗于淳熙丁酉年(1177年),在选德殿观太子乘马击球的情况。《宋史·孝宗本纪》也记载有此事77。
元代理学家李存曾在《吴君才甫墓铭》中,记述了南宋末年官僚子弟吴天成“幼而倜傥,善走马击球”78。吴天成生于理宗宝祐二年(1254年)。这表明在南宋末,马球仍在民间流行。
宋代也有女子击毬的现象。《文献通考·乐考》记载,每逢春秋圣节三大宴,教坊演出的第十节,就是女子击毬乐队的表演。这些女子身穿“四色窄袖罗襦系银带裹顺风脚,簇花幞头,执毬杖”,骑术精湛,风姿绰约。
马球运动在宋代更多是歌舞升平时的娱乐项目,但是在宋代戍边的军中,仍然是一种重要的强身方式。也曾一度为统治者所重视。
《宋史·志第一百四十七·兵八》云:(南宋理宗)“嘉熙(1237~1240年)初,臣僚言:‘今日兵贫若此,思变而通之。于卒伍中取强勇者,异其籍而厚其廪,且如百人之中拣十人,或二十人,或三十人,则是万人中有三千兵矣。时试之弓弩,课之武艺,暇则驰马击毬以为乐,秋冬使之校猎。其有材力精强,则厚赏赉之。又于其中拔其尤者,数愈少而廪愈厚,待之如子弟,倚之如腹心,缓急可用。”79
陆游《冬夜闻雁有感》曰:“从军昔戍南山边,传烽直照东骆谷。军中罢战壮士闲,细草平郊恣驰逐。洮州骏马金络头,梁州毬场日打毬。王杯传酒何鹿血,女真降虏弹箜篌。大呼拔帜思野战,杀气当年赤浮面。南游巴蜀已低摧,犹据胡床飞百箭。岂知蹭蹬还江边,病臂不复能开弦。夜闻雁声起叹息,来时桑干碛。”
南宋诗人陈元晋的《击球口号,戏陈统制》在描绘军营中打毬时,曾写道“筑场千步柳营东,樽俎精神坐折冲。星弹流空惊过鸟,霜蹄追电捷游龙。”80
平民百姓的马球运动,也见于古籍。宋人吴自牧《梦梁录》卷十九记载在开封“更有蹴鞠、打毬、射水弩社,则非仕宦者为之,盖一等富室郎君、风流弟子,与闲人所习也。”《东京梦华录》卷七亦云“宝津楼之南,有宴殿,……殿之南有横街,牙道柳径,乃都人击毬之所。”所谓“都人”,大体指的就是北宋东京的平民百姓。

图十六 河北钜鹿宋墓绢画之马球图
宋代有关马球运动的考古资料较少。1920年在河北钜鹿出土了一幅北宋晚期的绢画,上面有击毬图81(图十六)。画面主体为四名骑士手持月杖,二二相对,四杖相交,共争一毬。场面异常激烈。此外,还见有一块马球图雕砖,为中国体育博物馆收藏82。此雕砖上的骑士左手执缰绳,右手持偃月形毬杖,横于胸前。其骏马低头奋蹄,未剪尾。类似的雕砖也发现于豫西晋南的金代墓葬中。
2、元明时期马球运动的衰落
刘子键先生认为我国的马球在南宋中叶就衰落了,显然是不对的83。陈高华先生对有关元代和明初马球运动的文献做了较详细的收集,证明不仅宋代,而且到了元代和明代初期都流行马球运动84。
南宋赵珙在著名的《蒙鞑备录》中,记载了蒙古军统帅木华黎(被成吉思汗封为国王)军中打马毬的事情。“……如彼击鞠,止是二十来骑,不肯多用马者,亦恶其哄闹也。击罢,遣介来请我使人至彼,乃曰:‘今日打毬,如何不来?’答曰:‘不闻钧旨相请,故不敢来。’国王乃曰:‘你来我国,便是一家人,凡有宴聚打毬,或打围出猎,你便来同戏,如何又要人来请唤。’因大笑而罚大杯,终日必大醉而罢。”可见,在蒙古国时期,蒙古人就很喜欢打马球。
忽必烈建立元朝以后,马球依然流行。元末成书的《析津志·风俗》记载:“击球者,今(金)之故典。而我朝演武亦自不废。常于五月五日、九月九日,太子、诸王于西华门内宽广地位,上召集各衙万户、千户,但怯薛能击球者,咸用上等骏马,系以雉尾、缨络,萦缀镜铃、狼尾、安答海,装饰如画。玄其障泥,以两肚带拴束其鞍。先以一马前驰,掷大皮缝软球子于地,群马争骤,各以长藤柄球杖争接之。而球子忽绰在球棒上,随马走如电,而球子终不坠地。力捷而熟娴者,以球子挑剔跳掷于虚空中,而终不离于球杖。马走如飞,然后打入球门中者为胜。当其击球之时,盘屈旋转,倏如流电之过目,观者动心骇志,英锐之气奋然。虽耀武者,捷疾无过于是。盖有赏罚不侔耳,如镇南王之在扬州也。于是日王宫前列方盖,太子、太妃左右分坐,与诸王同列。执艺者上马如前仪,胜者受上赏;罚不胜者,若纱罗画扇之属。此王者之击球也。其国制如此。”85这段记载表明,元代承继了金朝的习俗,在端午节和重阳节都进行马球比赛。不仅在元大都,而且在扬州也流行击球之戏。
元代的马球不仅蒙古帝王和贵族喜欢,而且在汉人显贵中也流行。《元史·张弘范列传》记载,“张弘范字仲畴,柔第九子也。善马槊,颇能为歌诗。”86张弘范是蒙古国征灭南宋的汉族将领,曾作有《打球》诗:“锦绣衣分上下朋,画门双柱耸亭亭;半空彩杖翻残月,一点绯毬迸落星。翠柳小厅喧鼓吹,玉鞭骄马蹙雷霆;少年得意风流事,可胜书生对流萤。”87
张昱在《辇下曲》中云“闲家日逐小公侯,蓝棒相随觅打毬。向晚醉嫌归路远,金鞭梢过御街头。”88《金台集·卷二》记载有廼贤《羽林行》曾云“羽林将军年十五,盘螭玉带悬金虎。……东园击毬夸意气,西街走马扬飞尘。”
元代中期,王结在《善俗要义》“戒游惰”条云“颇闻人家子弟,多有不遵所业,游荡好闲,或蹴鞠、击球,或射弹粘雀。”89此时在民间,击球已经成为一种不务正业之人的玩耍了。
元末明初的著名学者宋濂曾在其好友徐舫的墓志铭上写道:“故簪缨家,自幼有侠气,好驰马试剑,兼善攻球鞠之戏。”90看来,到了元末,善打毬还是值得称道的事。
明代初期,端午节打马球的习俗依然存在。王绂在《端午赐观骑射击球侍酉燕》云:“……金鞍宝勒红缨新,纷纷来往尤迅速。……忽闻有诏命分朋,球先到手人夸能。……彩色球门不盈尺,巧中由来如破的。”91
管时敏在《题蔡将军春击毬图》中云:“中都五月炎光薄,旭日瞳眬射金阁。无风无雨好端阳,鼓声咚咚动城郭。诸王阅武出东华,打毬又是常年约。宫扇齐分五色云,天人坐拥青丝幕。虎士严屯千屯兵,毬场千步平如削。彩门远处放毬来,万夫马上俱欢跃。半轮缺月地中生,一点流星天际落。众皆努力向前趋,苦心独取仍难掠。武昌将军称绝奇,胆气从容有经略。等闲一击过毬门,四面腾声总惊愕。中官传旨催赐金,一派铙歌半空中。”92这段文字描绘了明代中都凤阳城,在端阳节诸王举行隆重的马球比赛的情形,生动形象。杨基在《球场曲》中也写道:“软红十里平如掌,马蹄踏沙轻不响。金袍玉带五陵儿,飞骑击毬珠作赏。身轻擘捷马游龙,彩杖低昂一点红。倏忽飞星入云表,据鞍回袖接季风。”93
现藏故宫博物院的《明宣宗行乐图卷》中还有打马球的场景(图十七)。同时,《明宣宗行乐图卷》和明代中期画家杜堇的一幅《仕女图》(上海博物馆藏)中,都还绘有女子步打毬的情形。严格而言,这种被称为“捶丸”的运动,已经不属于狭义的打马球范畴了。但是这种杖击步打的方式,无疑是从唐宋“步打毬”演变而来。

图十七 明《宣宗行乐图》局部
到了明代中期以后,关于“击鞠”、“打毬”之戏的文献记载基本不见了。或许从此我国古代的马球运动告一段落。
余 论
马球运动在中国古代体育史上有着较为重要的地位。它大体起于北魏时期前后,兴盛于唐、辽、金时期,衰于明代中叶。马球运动属于一种帝王显贵的体育活动方式,是当时现实社会生活的一个缩影。
根据历史文献和考古资料,我们可以初步了解中国古代马球运动的器具和运动规则。
马球,又称波罗毬。中国马球在古文中称“鞠”或“毬”,具有民族特色。唐代的“鞠以韦为之,实以柔物,今谓之毬子。”94 毬大若拳,“坚圆净滑”95,彩绘其面。金代的“毬状小如拳,以轻韧木枵其中而朱之。”96。看来,金代的“球”已经从软毬,变成了木质的硬毬。到了元代,又变成了“大皮缝软球子”。
毬杖,制作精巧,木质,长数尺,杖端如偃月。蔡孚《打毬篇》云:“德阳宫北苑东头,云作高台月作楼。金锤玉莹千金地,雪杖琱文七宝毬。……奔星乱下花场里,初月飞来画杖头。”97 《金史·礼八》描述更为明确:“已而击毬,各乘所常习马,持鞠杖。杖常数尺,其端如偃月。”中国的球杖端如偃月,呈“L”,有自身的特点,不同于波斯的“T”形球杖。
坐骑,也是有讲究的。所乘之马多要剪尾,或者将尾打结。阎宽《温汤御毬赋》云:“宛驹冀骏,体佶心闲,银鞍月上,华勒星远,细尾促结,高鬐难攀,俨齐足以骧首,待鹜乎其间”。章怀太子墓壁画的马都缚尾,以防马尾互相缠绕。《宋史》明确记载“宣召以次上马,马皆结尾,分朋自两厢入,序立于西厢。”坐骑的好坏,直接会影响到打马球的水平。因此,嗜毬者,多注重择选良马。正所谓“球马之好”。唐玄宗曾要找精通马经的人,为他打球选马而讲相马术98。辽代穆宗到应州击球没几天,北汉就投其所好,遣使送毬衣及马99 。
毬场讲究平坦光滑,以利于毬的滚动和策马对垒。阎宽《温汤御毬赋》云:“广场惟新,扫除克净,平望若砥,下看犹镜。”杨巨源《观打毬有作》也有“新扫毬场如砥平”的诗句。帝王显贵的毬场十分讲究,为了使毬场更为光滑,还要洒油,进行特殊处理100。民间百姓没有专用毬场,则在长安的大街上击毬。参考《金史》的记载可知,毬场通常设有一毬门,或二毬门。马球的毬门为一木板,板心挖一圆洞。后接以网盛毬,立于毬场101。
正式的马球比赛,帝王显贵要穿特制的毬衣。长庆四年(824年),“西川节度使杜元颖进罨画打毬衣五百事”102。讲的就是为皇家提供毬衣的事情。
马球比赛,要分两队进行对垒。张建封《酬韩校书愈打毬歌》云:“护军对引相向去,风呼月旋朋先开。”两队的人数不一定完全相等。《封氏闻见记·击毬》中记载唐中宗让李隆基等与吐蕃人比赛时,云“时玄宗为临淄王,中宗又令与嗣虢王邕、驸马杨慎交、武延秀等四人敌吐蕃十人。”比赛时设有裁判。在内蒙古敖汉旗皮匠沟1号墓西壁的打马球图上,共绘5个骑士103。根据马匹的颜色和人物冠饰的不同,可以分为裁判和对垒的双方,每方2人,挥舞月杖腾跃于场内。其中画面左侧第一人有别于其它四人,背插一黑色毬杖,骑黑马,可能就是裁判。
《金史·礼八》描述更为明确:“已而击毬,各乘所常习马,持鞠杖。杖常数尺,其端如偃月。分其众为两队,共争击一毬。”
击毬规则,唐代文献言语不详。唐人王建云:“对御难争第一筹,殿前不打翻身毬。内人唱好龟兹急,天子龙舆过玉桥”104。张建封《酬韩校书愈打毬歌》云“仆本修文持笔者,今来帅领红旌下。不能无事习蛇矛,闲就平场学使马。军中伎痒骁智材,竞驰俊逸随我来。护军对引相向去,风呼月旋明光开。俯身仰击复傍击,难于古人左右射,齐观百步透短门,谁羡养由遥破的。儒生疑我新发狂,武夫爱我生雄光。杖移鬃底拂尾后,星从月下流中场。”
《资治通鉴·唐纪》僖宗条广明元年(880年)三月胡注云:“凡击球,立球门于球场,设赏格。天子按辔入球场,诸将迎拜。天子入讲武榭,升御座,诸将罗拜于下,各立马于球场之两偏以俟命。神策军吏读赏格讫,都教练使放球于场中,诸将皆马束马趋之,以先得球而击过球门者为胜。先胜者得第一筹,其余诸将再入场击球,其胜者得第二筹焉。”105
宋太宗时期对打毬制订了明确的规则。“打毬,本军中戏。太宗令有司详定其仪。三月,会鞠大明殿。有司除地,竖木东西为毬门,高丈余,首刻金龙,下施石莲华坐,加以彩绩。左右分朋主之,以承旨二人守门,卫士二人持小红旗唱筹,御龙官锦绣衣持哥舒棒,周卫毬场。殿阶下,东西建日月旗。教坊设龟兹部鼓乐于两廊,鼓各五。又于东西毬门旗下各设鼓五。阁门豫定分朋状取裁。亲王、近臣、节度观察防御团练使、刺史、驸马都尉、诸司使副使、供奉官、殿直悉预。其两朋官,宗室、节度以下服异色绣衣,左朋黄襕,右朋紫襕;打毬供奉官左朋服紫绣,右朋服绯绣,乌皮靴,冠以华插脚折上巾。天厩院供驯习马并鞍勒。帝乘马出,教坊大合凉州曲,诸司使以下前导,从臣奉迎。既御殿,群臣谢,宣召以次上马,马皆结尾,分朋自两厢入,序立于西厢。帝乘马当庭西南驻。内侍发金合,出朱漆毬掷殿前。通事舍人奏云御朋打东门。帝击毬,教坊作乐奏鼓。毬既度,飐旗、鸣钲、止鼓。帝回马,从臣奉觞上寿,贡物以贺。赐酒,即列拜,饮毕上马。帝再击之,始命诸王大臣驰马争击。旗下擂鼓。将及门,逐厢急鼓。毬度,杀鼓三通。毬门二旁置绣旗二十四,而设虚架于殿东西阶下。每朋得筹,即插一旗架上以识之。帝得筹,乐少止,从官呼万岁。群臣得筹则唱好,得筹者下马称谢。凡三筹毕,乃御殿召从臣饮。”106
唐代的打毬习俗,在全国之内都较为盛行。据罗香林先生考证,除首都长安外,在河南道、河北道、淮南道、江南道、山南道、剑南道、岭南道等地区,也都流行击毬之戏,文献都有所记载107。在辽宋金时期,北方在长城以北的辽国上京道,南方到宋国的江南地区,都有马球运动的身影。可见,我国古代马球运动开展十分广泛。
我国的马球运动不仅从中原地区推广到了塞北和江南地区,而且还传播到了日本和朝鲜半岛。
据日本《本朝通鉴》卷二十一和《经国集》卷十一记载,渤海国使节到日本,曾表演击球的高超技艺。日本天皇观看了击球后,曾赋诗云:“回杖飞空疑初月,奔球转地似流星。”108
1972年在日本奈良县明日香村,发掘了一座7世纪末或8世纪初的壁画墓109。这是一座长方形类椁式墓,石椁室南北长2.65米,东西宽约1米,高约1.13米。墓葬壁画有侍者图、四神图和天象图等。其中男子侍奉图和女子侍奉图中,都有拿毬杖的形象。男子侍奉图:西壁南起第一人执床几,第二人执装在布套中的“长棒”,第三人执袋状物,第四人执偃月形毬杖(图十八);女子侍奉图:第一人执团扇,第三人也持偃月形毬杖(图十九)。

图十八 日本奈良明日香壁画墓之男侍图

图十九 日本奈良明日香壁画墓之女侍图
《武艺图谱通志》等文献记载,高丽国也有在端午节击毬的习俗。在《高丽史》中,在蒙古时代以前,自太祖元年甲午习仪于球庭,前后所记,不下五十一处。自孝宗以下,不复记载,则毬戏式微矣110。
我国古代马球运动的研究,不仅可以了解中国古代的社会生活和体育世界,而且对于了解中西文化交流的情况,也具有重要的学术价值。




编者按,本文原载于《周秦汉唐文明研究论集》,上海古籍出版社,2008年8月;引用请据原文。
文稿审核:沈睿文
排版编辑:马强 马晓玲 王洋洋 钱雨琨
出品单位:宁夏文物考古研究所
投稿邮箱:feiwen2@163.com